南平市
就业创业服务:18159960123 19905095600 招聘服务电话:18950696399
工作
找工作
找人才
微信扫码
首页
找工作
招人才
看直播
享政策
招聘会
去培训
要维权
查档案
下载中心
您当前的位置:
首页
>
职场资讯
>
劳务派遣
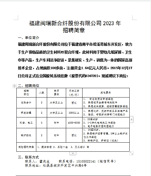
2023年松溪县就业信息02期
来源:
南平就业数智服务平台
时间:
2023-02-10
作者:
南平就业数智服务平台
浏览量:
微信扫一扫分享资讯
上一篇:
建阳区乡镇(街道)片区联合执法面向社
下一篇:
政和县就业信息(2023年第6期)
相关推荐
维护办公人员 | 延平区致远建材店
建阳区乡镇(街道)片区联合执法面向社会招聘工作人员2名
电工 | 福建双羿竹木发展有限公司
销售专员(周末双休) | 南平扬名汽车服务有限公司
钻攻加工中心编程员 | 福建南平时远科技有限公司
钻攻加工中心调试员及学徒 | 福建南平时远科技有限公司
热门话题
工作通知
工作通知
技能人才建设
技能人才建设
下载中心
下载中心
政策法规
政策法规
政企招聘
政企招聘
事业单位
国企专项招聘
劳务派遣
民营企业
见习实习
大学生资讯
大学生资讯
毕业生就业创业
毕业生就业创业
武夷山专区
武夷山专区
武夷山人才政策专区
大学生就业服务专区
智汇武夷
企业快招急招
企业快招急招
人才培训
人才培训
维权服务机构
维权服务机构
推荐文章
南平市2025年专业技术人员继续教
补培训往年继续教育登录口
2024年第七届“人才·南平校园行
如何在福建省继续教育公共服务平台查
关于补打往年继续教育培训合格凭证的
南平武夷新区城市发展集团有限公司
最新文章
人才夜校·潭阳
..
维护办公人员 | 延平区致远建材
客服助理 | 南平万达广场商业管
过程检验 | 华泰汽车配件工业南
平面设计 | 华泰汽车配件工业南
建阳区乡镇(街道)片区联合执法面
电工 | 福建兴达化机有限公司
账号登录
扫码登录
正在获取二维码...
请使用微信扫一扫登录
二维码已失效点击刷新
请填写用户名
请填写密码
请填写验证码
请填写短信动态码
发送动态码
没有账号?
立即注册
忘记密码?
其他方式登录